找回密码
 立即注册
搜索
查看: 67|回复: 2

[大家谈谈] 以后京豆该何去何从

[复制链接]

3949

主题

2万

回帖

3万

积分

论坛元老

积分
35581
发表于 2025-12-3 20:57 | 显示全部楼层 |阅读模式
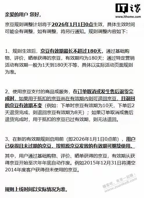
d1.jpg

还有啥渠道延期吗。。。

3981

主题

2万

回帖

3万

积分

论坛元老

积分
35827
发表于 2025-12-3 20:58 | 显示全部楼层
我在想有什么办法可以把金豆给套掉

3955

主题

2万

回帖

3万

积分

论坛元老

积分
36080
发表于 2025-12-3 20:58 | 显示全部楼层
Glenn 发表于 2025-12-3 20:51
我在想有什么办法可以把金豆给套掉
就是没渠道快速用掉才想法延期。。。
您需要登录后才可以回帖 登录 | 立即注册

本版积分规则

Archiver|手机版|小黑屋|赚客吧-线报活动免费交流 |网站地图

GMT+8, 2026-1-19 10:05 , Processed in 0.070547 second(s), 23 queries .

© 2001-2025 Discuz! Team.

快速回复 返回顶部 返回列表